1. 概述
Rete 算法是卡内基梅隆大学的 Charles L.Forgy 博士在 1974 年发表的论文中所阐述的算法。 该算法提供了专家系统的一个高效实现。
Rete 在拉丁语中译为”net”(即网络)。Rete 是一种进行大量模式集合和大量对象集合间比较的高效方法,通过网络筛选的方法找出所有匹配各个模式的对象和规则。
其核心思想是用分离的匹配项构造匹配网络,同时缓存中间结果。以空间换时间。规则编译(rule compilation)和运行时执行(runtime execution)。
2. 规则编译(rule compilation)
规则编译是指根据规则集生成高效推理网络的过程
2.1. 相关概念:
- Fact(事实):对象之间及对象属性之间的关系
- Rule(规则):是由条件和结论构成的推理语句,一般表示为if…Then。一个规则的if部分称为LHS(left-hand-side),then部分称为RHS(right hand side)。
- Module(模式):就是指IF语句的条件。这里IF条件可能是有几个更小的条件组成的大条件。模式就是指的不能在继续分割下去的最小的原子条件。
2.2. RETE网络节点类型
RETE网络示意图

image.png
-
Root Node:所有对象进入网络的入口,在一个网络中只有一个根节点。借用Rete算法经典的示例:
-
1-input node:可分为ObjectTypeNode, AlphaNode, LeftInputAdapterNode等。
Object Type Node:事实从根节点进入Rete网络后,会立即进入Object Type Node节点。Object Type Node提供了按对象类型过滤对象的能力,通过此类节点可使规则引擎不做额外的工作。Cheese类型的事实进入网络后,只需经过类型为Cheese的Object Type Node之后的节点。如下图

RootNode.png
Alpha Node:Alpha 节点是规则的条件部分的一个模式。通常用于评估字面的条件。如下图,两个Alpha Node 分别评估了Cheese事实的name和strength属性。

image.png
Left Input Adapter Node:作用是输入一个对象,传播为一个单对象列表(元组)。这块有疑问。后续会考究。
-
2-input node(Beta Node): 拥有两个输入的节点。Beta Node 节点用于比较两个对象。两个对象可能是相同或不同的类型。Beta Node主要包含Join Node 和 Not Node两种类型。
Join Node:用作连接(join)操作的节点,相当于数据库的表连接操作。
NotNode:根据右边输入对左边输入的对象数组进行过滤,两个 NotNode 可以完成‘ exists ’检查。 -
Terminal Node:到达一个终端节点,表示单条规则匹配了所有的条件,网络中有多个终端节点。当单条规则中有or时,也会产生多个终端节点。
完整的示例:
- 规则文件
rule1
when
Cheese($cheddar : name == "cheddar" )
$person : Person( favouriteCheese == $cheddar )
then
System.out.println($person.getName() + " likes cheddar" );
end
rule2
when
Cheese( $cheddar : name == "cheddar" )
$person : Person( favouriteCheese != $cheddar )
then
System.out.println($person.getName() + " does not like cheddar" );
end
Rete网络:

image.png
从图上可以看到,编译后的RETE网络中,AlphaNode是共享的,而BetaNode不是共享的。两条规则的BetaNode的不同。然后这两条规则有各自的Terminal Node。
2.3. 创建Rete网络
RETE算法通过构建一个网络进行匹配,具体过程如下:
- 创建root节点(根节点),推理网络的入口。
- 拿到规则1,从规则1中取出模式1(模式就是最小的原子条件)。
- a) 检查模式1中的参数类型,如果是新类型,添加一个类型节点。
- b) 检查模式1对应的Alpha节点是否存在,如果存在记录下节点的位置;如果没有,将模式1作为一个Alpha节点加入到网络中。同时根据Alpha节点建立Alpah内存表。
- c) 重复b,直到处理完所有模式。
- d) 组合Beta节点:Beta(2)左输入节点为Alpha(1),右输入节点为Alpha(2);Beta(i)左输入节点是Beta(i-1),右输入节点为Alpha(i),并将两个父节点的内存表内联成为自己的内存表
- e) 重复d,直到所有Beta节点处理完毕
- f) 将动作Then部分封装成最后节点做为Beta(n)
重复2,直到所有规则处理完毕
3. 运行时执行(runtime execution)
推理引擎在进行模式匹配时,先对事实进行断言,为每一个事实建立WME(Working Memory Element),然后将WME从RETE鉴别网络的根结点开始匹配,因为WME传递到的结点类型不同采取的算法也不同,所以需要对alpha结点和beta结点处理WME的不同情况而分开讨论。
1)如果WME的类型和根节点的后继结点TypeNode(alpha结点的一种)所指定的类型相同,则会将该事实保存在该TypeNode结点对应的alpha存储区中,该WME被传到后继结点继续匹配,否则会放弃该WME的后续匹配;
2)如果WME被传递到alpha结点,则会检测WME是否和该结点对应的模式相匹配,若匹配,则会将该事实保存在该alpha结点对应的存储区中,该WME被传递到后继结点继续匹配,否则会放弃该WME的后续匹配:
3)如果WME被传递到beta结点的右端,则会加入到该beta结点的right存储区,并和left存储区中的Token进行匹配(匹配动作根据beta结点的类型进行,例如:join,projection,selection),匹配成功,则会将该WME加入到Token中,然后将Token传递到下一个结点,否则会放弃该WME的后续匹配:
4)如果Token被传递到beta结点的左端,则会加入到该beta结点的left存储区,并和right存储区中的WME进行匹配(匹配动作根据beta结点的类型进行,例如:join,projection,selection),匹配成功,则该Token会封装匹配到的WME形成新的Token,传递到下一个结点,否则会放弃该Token的后续匹配;
5)如果WME被传递到beta结点的左端,将WME封装成仅有一个WME元素的WME列表做为Token,然后按照 4) 所示的方法进行匹配:
6)如果Token传递到终结点,则和该根结点对应的规则被激活,建立相应的Activation,并存储到Agenda当中,等待激发。
7)如果WME被传递到终结点,将WME封装成仅有一个WME元素的WME列表做为Token,然后按照 6) 所示的方法进行匹配;
4. 一些实践
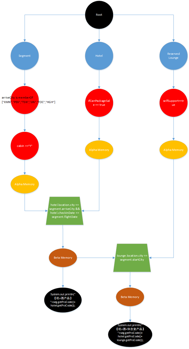
由于从事运输行业,故以业内的典型场景作为实践示例。
例如:我们需要将提供“机票+酒店”、“机票+酒店+贵宾休息室”两种类型的产品给旅客。
机票、酒店、贵宾休息室需要满足一些基本的限制条件。并且:
“机票+酒店”产品要保障:酒店位于目的地且到达当天可以入住。
“机票+酒店+贵宾休息室”产品要保障:酒店位于目的地且到达当天可以入住。贵宾休息室位于出发城市。
下图展示了打包规则所构成的RETE网络。

机加酒,机加酒加贵宾休息室.png
基于Drools实现相关规则:
- 数据模型
package com.myspace.packagedproduct;
public class Location implements java.io.Serializable {
static final long serialVersionUID = 1L;
@org.kie.api.definition.type.Label(value = "\u56FD\u5BB6")
private java.lang.String country;
@org.kie.api.definition.type.Label(value = "\u7701\u4EFD")
private java.lang.String province;
@org.kie.api.definition.type.Label(value = "\u57CE\u5E02")
private java.lang.String city;
...Getter、Setter方法...
}
public class Segment implements java.io.Serializable {
static final long serialVersionUID = 1L;
@org.kie.api.definition.type.Label("产品编码")
private java.lang.String proCode;
@org.kie.api.definition.type.Label("产品名称")
private java.lang.String proName;
@org.kie.api.definition.type.Label("出发城市")
private java.lang.String startCity;
@org.kie.api.definition.type.Label("到达城市")
private java.lang.String arriveCity;
@org.kie.api.definition.type.Label("舱位")
private java.lang.String cabin;
@org.kie.api.definition.type.Label("航班日期")
private java.util.Date flightDate;
...Getter、Setter方法...
}
public class Hotel implements java.io.Serializable {
static final long serialVersionUID = 1L;
@org.kie.api.definition.type.Label("产品编码")
private java.lang.String proCode;
@org.kie.api.definition.type.Label("产品名称")
private java.lang.String proName;
@org.kie.api.definition.type.Label("房型")
private java.lang.String roomType;
@org.kie.api.definition.type.Label("入住日期")
private java.util.Date checkInDate;
@org.kie.api.definition.type.Label("位置")
private com.myspace.packagedproduct.Location location;
@org.kie.api.definition.type.Label(value = "\u662F\u5426\u53EF\u6253\u5305\u9500\u552E")
private java.lang.Boolean ifCanPackageSale;
...Getter、Setter方法...
}
public class ReservedLounge implements java.io.Serializable {
static final long serialVersionUID = 1L;
@org.kie.api.definition.type.Label("产品编码")
private java.lang.String proCode;
@org.kie.api.definition.type.Label("产品名称")
private java.lang.String proName;
@org.kie.api.definition.type.Label("位置")
private com.myspace.packagedproduct.Location location;
@org.kie.api.definition.type.Label("是否自营")
private boolean selfSupport;
...Getter、Setter方法...
}
public class PackagedProduct implements java.io.Serializable {
static final long serialVersionUID = 1L;
@org.kie.api.definition.type.Label(value = "\u6210\u5458\u4EA7\u54C1ID\u5217\u8868")
private java.util.List<java.lang.String> itemProductCodes;
...Getter、Setter方法...
}
- 规则
import java.util.Date;
import java.text.SimpleDateFormat;
import java.math.BigDecimal;
import java.util.List;
import com.alibaba.fastjson.JSON;
import com.alibaba.fastjson.JSONObject;
import com.alibaba.fastjson.JSONArray;
import com.myspace.packagedproduct.*;
import com.myspace.packagedproduct.PackagedProduct
import java.util.ArrayList;
global java.util.Date now;
global java.text.SimpleDateFormat dateFormat;
rule "segment_hotel"
when
seg : Segment( startCity in ( "XMN", "PEK", "FOC", "HGH", "TSN", "JJN" ) , cabin == "Y" )
hotel : Hotel( ifCanPackageSale == true , location != null , location.city == seg.arriveCity )
then
System.out.println("【机+酒产品】"+seg.getProCode()+" + "+hotel.getProCode());
end
rule "segment_hotel_lounge"
dialect "java"
when
seg : Segment( startCity in ( "XMN", "PEK", "FOC", "HGH", "TSN", "JJN" ) , cabin == "Y" )
hotel : Hotel( ifCanPackageSale == true , location != null , location.city == seg.arriveCity )
lounge:ReservedLounge(selfSupport==true,location.city == seg.startCity)
then
System.out.println("【机+酒+休息室产品】"+seg.getProCode()+" + "+hotel.getProCode()+" + "+lounge.getProCode());
end
- 规则调用语句
@Test
public void testPackagedProduct() throws ParseException {
SimpleDateFormat sdf = new SimpleDateFormat("yyyy-MM-dd");
Date date1 = sdf.parse("2018-09-30");
Date date2 = sdf.parse("2018-09-31");
KieSession kieSession = this.getKieSessionBySessionName("mapAndList-rules");
Segment seg = new Segment();
seg.setArriveCity("PEK");
seg.setStartCity("XMN");
seg.setFlightDate(date1);
seg.setCabin("Y");
seg.setProCode("seg1");
Segment seg2 = new Segment();
seg2.setArriveCity("PEK");
seg2.setStartCity("XMN");
seg2.setFlightDate(date1);
seg2.setCabin("T");
seg2.setProCode("seg2");
Segment seg3 = new Segment();
seg3.setArriveCity("XMN");
seg3.setStartCity("TSN");
seg3.setFlightDate(date1);
seg3.setCabin("Y");
seg3.setProCode("seg3");
Hotel hotel = new Hotel();
hotel.setCheckInDate(date1);
hotel.setIfCanPackageSale(true);
hotel.setLocation(new Location("", "", "XMN"));
hotel.setProCode("hotel1");
Hotel hotel2 = new Hotel();
hotel2.setCheckInDate(date2);
hotel2.setIfCanPackageSale(true);
hotel2.setLocation(new Location("", "", "XMN"));
hotel2.setProCode("hotel2");
Hotel hotel3 = new Hotel();
hotel3.setCheckInDate(date1);
hotel3.setIfCanPackageSale(true);
hotel3.setLocation(new Location("", "", "NRT"));
hotel3.setProCode("hotel3");
Hotel hotel4 = new Hotel();
hotel4.setCheckInDate(date1);
hotel4.setIfCanPackageSale(true);
hotel4.setLocation(new Location("", "", "PEK"));
hotel4.setProCode("hotel4");
ReservedLounge lounge = new ReservedLounge();
lounge.setLocation(new Location("", "", "XMN"));
lounge.setSelfSupport(true);
lounge.setProCode("lounge1");
ReservedLounge lounge2 = new ReservedLounge();
lounge2.setLocation(new Location("", "", "PEK"));
lounge2.setSelfSupport(true);
lounge2.setProCode("lounge2");
ReservedLounge lounge3 = new ReservedLounge();
lounge3.setLocation(new Location("", "", "XMN"));
lounge3.setSelfSupport(false);
lounge3.setProCode("lounge3");
kieSession.insert(seg);
kieSession.insert(seg2);
kieSession.insert(seg3);
kieSession.insert(hotel);
kieSession.insert(hotel2);
kieSession.insert(hotel3);
kieSession.insert(hotel4);
kieSession.insert(lounge);
kieSession.insert(lounge2);
kieSession.insert(lounge3);
kieSession.fireAllRules();
kieSession.dispose();
}
- 执行结果
【机+酒产品】seg1 + hotel4
【机+酒产品】seg3 + hotel1
【机+酒产品】seg3 + hotel2
【机+酒+休息室产品】seg1 + hotel4 + lounge1
5. 为何RETE算法效率高
5.1. RETE算法优于普通代码逻辑
借用上面的示例, 如:Segment,Hotel,ReservedLounge类型的产品分别有10个。按照一般的程序处理逻辑,我们要写三个For循环去处理三类产品的打包操作,计算次数为三类产品数目的笛卡尔积级别的,即:10*10*10 =1000。
而RETE算法采用空间换时间的策略,将中间的计算结果缓存下来(Alpha Memory,Beta Memory)。计算次数为10+10+10(Alpha节点计算次数)加上2次join/projection操作(Beta节点计算次数)。基于内存中的数据做join/projection/selection操作效率很高。
5.2. Rete算法优于传统的模式匹配算法。
a. Rete 算法是一种启发式算法,不同规则之间往往含有相同的模式,因此在 beta-network 中可以共享 BetaMemory 和 betanode。如果某个 betanode 被 N 条规则共享,则算法在此节点上效率会提高 N 倍。
b. Rete 算法由于采用 AlphaMemory 和 BetaMemory 来存储事实,当事实集合变化不大时,保存在 alpha 和 beta 节点中的状态不需要太多变化,避免了大量的重复计算,提高了匹配效率。
c. 从 Rete 网络可以看出,Rete 匹配速度与规则数目无直接关系,这是因为事实只有满足本节点才会继续向下沿网络传递。
6.RETE算法的缺点
RETE算法使用了存储区存储已计算的中间结果,以空间换取时间,从而加快系统的速度。然而存储区根据规则的条件于事实的数目成指数级增长,极端情况下会耗尽系统资源。
7. RETE算法的衍生
KIE团队改良了原生的Rete算法:ReteOO ...